Ученые выявили «ген аппетита» для борьбы с ожирением
Ученые из Мичиганского университета обнаружили ген, который играет важную роль в регуляции аппетита. Исследования показали, что мутации в гене SH2B1 связаны с ожирением, диабетом второго типа и другими метаболическими нарушениями.
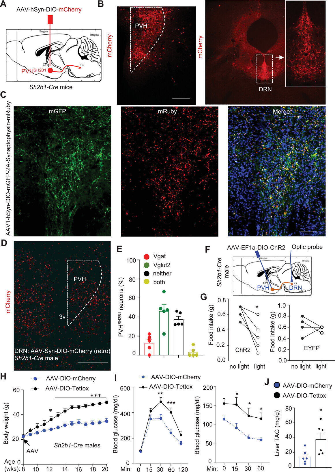
По словам ученых, этот ген контролирует аппетит и расход энергии. Ожирение возникает из-за дисбаланса: либо мы слишком много едим, либо слишком мало тратим энергии. Эксперименты на мышах показали, что стимуляция нейронов, экспрессирующих SH2B1, подавляет аппетит, а их отключение приводит к ожирению.
Ученые также выяснили, что ген SH2B1 влияет на сигнальный путь BDNF/TrkB, который важен для развития и здоровья мозга. Нарушение этого пути связано с ожирением и метаболическими заболеваниями. Ученые видят большой потенциал в повышении активности SH2B1 для лечения ожирения и сопутствующих заболеваний.
Отмечается, что пока не обнаружено побочных эффектов от повышения активности SH2B1, в отличие от некоторых современных препаратов для похудения.
