Ученые разработали новый метод лечения сухожилий
Ученые из Университетов Рочестера и Орегона разработали новый метод лечения сухожилий с использованием наночастиц. Исследование, опубликованное в Science Advances, показало перспективность доставки лекарств непосредственно к месту хирургического восстановления сухожилия.
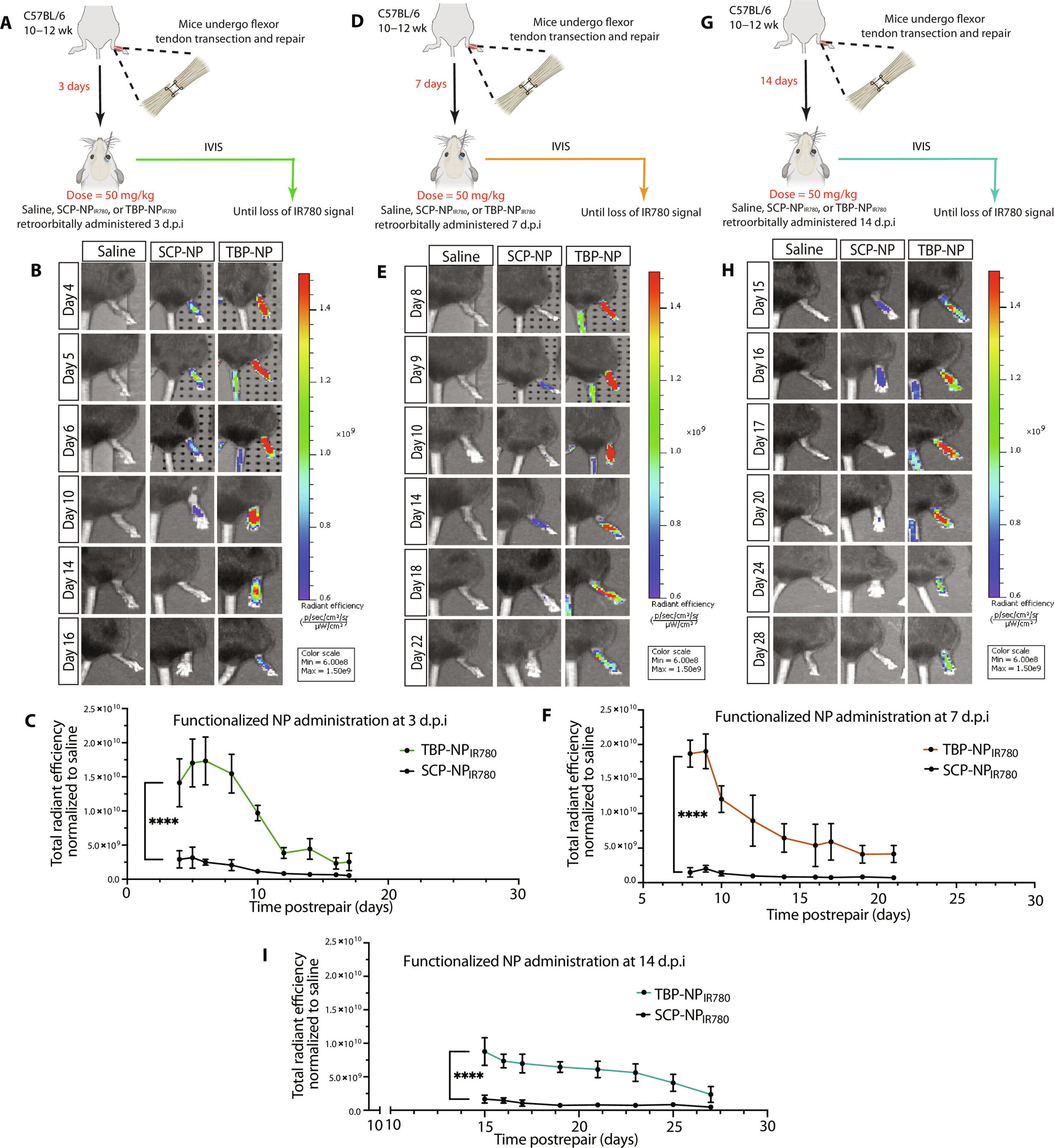
Терапия на основе наночастиц эффективно борется с рубцеванием и улучшает подвижность сухожилия.
Травмы сухожилий — частая проблема, требующая ежегодно 300 000 операций только в США. Такие повреждения могут привести к временной нетрудоспособности и постоянным нарушениям двигательных функций. Стандартное хирургическое лечение сухожилий заключается в их сшивании, однако восстановление часто осложняется образованием рубцов, ограничивающих подвижность.
Ученые предложили использовать наночастицы для доставки лекарств непосредственно к месту повреждения сухожилия. Такая адресная доставка позволила эффективно бороться с рубцеванием и улучшить процесс заживления.
Исследователи определили, какие вещества могут помочь восстановлению сухожилий. Они остановились на Никлозамиде, который препятствует работе белка S100a4, способствующего образованию рубцов.
Доставка Никлозамида с помощью наночастиц позволила эффективно подавить выработку S100a4 и улучшить подвижность и механические свойства сухожилия.
Ученые планируют изучить эффективность данного метода лечения для других видов повреждений сухожилий, а также рубцовых образований в других тканях.
