Исследование крови космонавтов помогло обнаружить ранее неизвестные изменения в организме человека под воздействием космической среды. Ученые проанализировали образцы крови, взятые у астронавтов во время и после их 120-дневного пребывания на Международной космической станции (МКС). Результаты исследования опубликованы в журнале Nature Communications.
Помимо известных эффектов, таких как мышечная атрофия и потеря костной плотности, космические путешествия влияют на организм на молекулярном уровне. Анализ крови проводился методом «жидкой биопсии», позволяющим изучать внеклеточную ДНК и РНК.
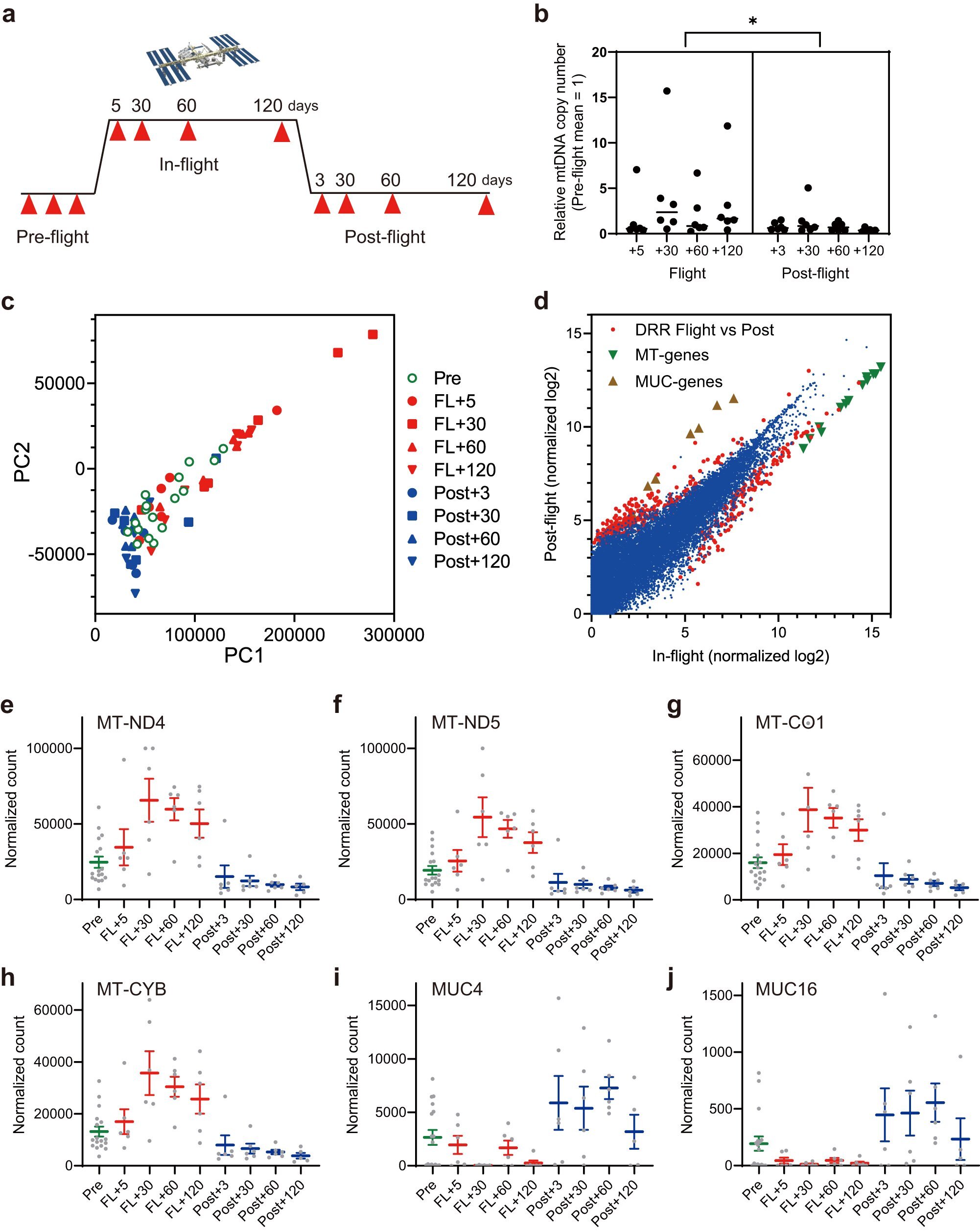
Исследование подтвердило, что митохондрии — энергетические станции клеток — выделяются в кровь во время полетов. Ученые выяснили, что митохондрии играют ключевую роль в адаптации к невесомости, и их можно выделить из крови с помощью маркера CD36.
Анализ митохондрий выявил изменения в работе мозга, глаз, сердца, сосудов, легких и кожи космонавтов. Похожие изменения наблюдались у мышей, что говорит о связи этих реакций с пониженной гравитацией.
Открытие поможет ученым лучше понять, как космос влияет на человека, и разработать методы защиты здоровья космонавтов во время длительных полетов.
